通知公告
当前位置: 学院首页 >> 通知公告 >> 正文

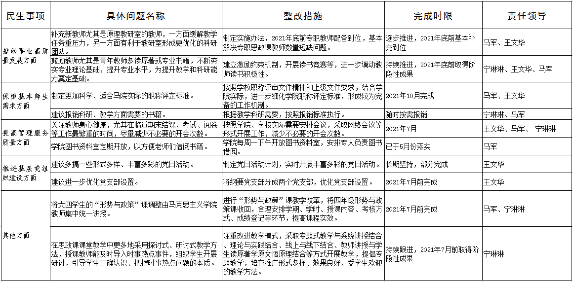
yl23455永利集团班子“我为师生办实事”重点项目清单

发布时间:2021年05月27日  点击:[]


上一条:转发关于开展内蒙古妇女儿童研究会2021年度妇女儿童事业发展专项课题申报工作的通知 下一条:转发关于开展2021年度自治区民委蒙古语言文字科研资助项目申报工作的通知

关闭

    •  地址:内蒙古自治区呼和浩特市新城区爱民街49号  
       邮编:010051  电话:0471-6575742   传真:0471-6575742

    • 版权所有:yl23455永利集团(有限公司)-官方网站|Officials Website   蒙ICP备05000412