科研项目
当前位置: 学院首页 >> 永利集团 >> 科研项目 >> 正文

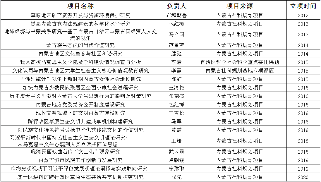
yl23455永利集团自治区社科规划等项目一览表

发布时间:2020年09月08日  点击:[]


上一条:yl23455永利集团国家社会科学基金项目一览表 下一条:yl23455永利集团自治区教育厅项目一览表

关闭

    •  地址:内蒙古自治区呼和浩特市新城区爱民街49号  
       邮编:010051  电话:0471-6575742   传真:0471-6575742

    • 版权所有:yl23455永利集团(有限公司)-官方网站|Officials Website   蒙ICP备05000412